El sake de Japón

Claves para disfrutar mejor el sake: la elaboración

Cultura

El sake se elabora con arroz, komekōji (arroz con hongo kōji) y agua, pero la climatología también influye en sus características y su producción. Les explicamos de forma sencilla el proceso de elaboración de esta bebida japonesa, uno de los más complicados del mundo.

Empecemos por lo básico: ¿qué es el sake?

¿Con qué ingredientes se hace el sake? ¿Cómo se elabora? ¿Tiene una graduación muy alta? ¿En qué partes de Japón se produce? ¿Cuál es su historia? A continuación revisamos los datos fundamentales sobre el nihonshu.

El sake es una bebida fermentada que se elabora mediante técnicas artesanales, depende de elementos naturales —como el clima cambiante de las cuatro estaciones o el agua— y refleja la cultura de las distintas regiones de Japón.

  • Pertenece a la categoría de bebidas alcohólicas fermentadas, como el vino y la cerveza.
  • Se elabora principalmente a partir de arroz, komekōji (arroz con hongo kōji) y agua.
  • En Japón existen unas 1.400 bodegas productoras de sake, repartidas de norte a sur del archipiélago (en las 47 prefecturas), que elaboran variedades adaptadas al clima de cada lugar.
  • El origen del sake se remonta a la era anterior a Cristo. Se tiene constancia de la elaboración de sake con komekōji en el siglo VIII. Aunque existen varias teorías al respecto, se dice que hace 2.500 años, cuando el cultivo del arroz se implantó en Japón, se empezó a elaborar alcohol a base de arroz, y que en el periodo Nara (710-794) ya se producía sake con arroz y komekōji.
  • Su sabor se caracteriza por un aroma y un umami delicados y complejos.

La elaboración del sake: un proceso muy complejo

El color casi transparente del nihonshu hace que a veces se confunda con una bebida destilada de alta graduación (entre 40 y 75 grados), como son la ginebra, el vodka o el baijiu chino. Sin embargo, el sake es una bebida fermentada, como el vino o la cerveza. Su graduación suele oscilar entre los 14 y los 17 grados, aunque también lo hay de entre 5 y 8 grados (la graduación del vino suele estar entre 7 y 14 grados).

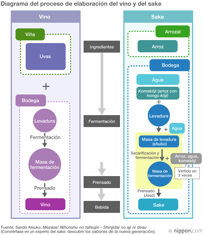
Los ingredientes principales para la elaboración del sake son arroz, komekōji y agua; el junmaishu y el junmaiginjō se producen solo con dichos materiales. A ciertas variedades, como el ginjōshu, el honjōzō y el futsūshu, se les añade también alcohol destilado.

Como se observa en el diagrama, la elaboración del sake, con dos procesos de fermentación (uno con hongo kōji y otro con levadura), requiere muchos más pasos y mano de obra que la del vino. El vino se prepara mediante fermentación simple; los microorganismos de la levadura descomponen los azúcares de la uva. Pero el sake está hecho básicamente de arroz, cuyo componente principal es la fécula, que no puede fermentarse solo añadiendo levadura. Por ello primero se añade al arroz un microorganismo llamado kōji (o kōjikin)(*1), que sacarifica la fécula, y después la levadura para que fermente. Posteriormente se sigue realizando la fermentación y la sacarificación de forma simultánea, en un proceso llamado fermentación múltiple en paralelo.

Las semillas de kōji se espolvorean sobre el arroz cocido, que se conserva a 30 grados en una sala llamada kōjimuro. Después todo se cubre con una tela, se esparce, se reparte en cajas de madera y se inicia un proceso cíclico para conservar la temperatura y la humedad adecuadas. El komekōji (arroz con hongo kōji) tarda entre 48 o 72 en prepararse. Imagen de la bodega Wakanami Shuzō (Fukuoka), productora del sake Wakanami.

El vino se fermenta una única vez y se elabora solo con uvas, por lo que la calidad de la uva se refleja directamente en el sabor. Los productores de vino centran sus esfuerzos en cultivar una buena uva, y la mayoría de ellos pasa más de la mitad del año en la viña. Por eso se dice que el vino es una “bebida basada en la agricultura”. En el sake, en cambio, además de controlar la calidad del arroz, se utiliza un elevado volumen de agua y dos tipos distintos de microorganismos, el kōjikin y la levadura. Al ser un sistema complejo, las técnicas de elaboración artesanales influyen mucho en el sabor del producto final. Ese es el motivo de que los artesanos del sake vivan en la bodega durante la temporada de elaboración, que va de principios de invierno hasta la primavera. Y de ahí que el sake se considere una “bebida basada en la técnica”.

El sake contiene un 70 % de agua. El hecho de que la calidad del agua que se utiliza en la elaboración afecte tanto al sabor es otro de los factores que lo diferencian del vino. El agua es, junto a la climatología, uno de los elementos que han motivado el desarrollo de distintos métodos de elaboración del sake.

Fotografía del encabezado: Los artesanos extienden el arroz recién cocido, aún caliente, sobre una tela colocada encima de un escurridor, para que se enfríe con el ambiente fresco de la bodega. El vapor asciende entre los muros de arcilla. Imagen de la bodega Takagi Shuzō (Yamagata), productora del sake Jūyondai. Fotografías de Sandō Atsuko. Caligrafía del título de la serie de Kanazawa Shōko.

Enlace: La evolución del ‘nihonshu’: ¿por qué el sake se está popularizando en todo el mundo?

(*1) ^ Kōjikin: Microorganismo utilizado para la elaboración de condimentos japoneses como la salsa de soja y el miso. Es imprescindible para obtener el umami característico de la gastronomía nipona. En 2005 la Asociación de Elaboradores de Sake de Japón lo nombró “bacteria nacional” por ser un microorganismo exclusivo del país.

sake nihonshu kōji fermentación